[转载]Spring 的 Bean 生命周期,11 张高清流程图及代码,深度解析

Scroll Down

在网上已经有跟多Bean的生命周期的博客,但是很多都是基于比较老的版本了,最近吧整个流程化成了一个流程图。待会儿使用流程图,说明以及代码的形式来说明整个声明周期的流程。注意因为代码比较多,这里的流程图只画出了大概的流程,具体的可以深入代码。

1. 获取Bean

image.png
这里的流程图的入口在AbstractBeanFactory类的doGetBean方法,这里可以配合前面的getBean方法分析文章进行阅读。主要流程就是

  1. 先处理Bean 的名称,因为如果以“&”开头的Bean名称表示获取的是对应的FactoryBean对象;
  2. 从缓存中获取单例Bean,有则进一步判断这个Bean是不是在创建中,如果是的就等待创建完毕,否则直接返回这个Bean对象
  3. 如果不存在单例Bean缓存,则先进行循环依赖的解析
  4. 解析完毕之后先获取父类BeanFactory,获取到了则调用父类的getBean方法,不存在则先合并然后创建Bean

2. 创建Bean

2.1 创建Bean之前

image.png
这个流程图对应的代码在AbstractAutowireCapableBeanFactory类的createBean方法中。

  1. 这里会先获取RootBeanDefinition对象中的Class对象并确保已经关联了要创建的Bean的Class。
  2. 这里会检查3个条件 (1)Bean的属性中的beforeInstantiationResolved字段是否为true,默认是false。(2)Bean是原生的Bean (3)Bean的hasInstantiationAwareBeanPostProcessors属性为true,这个属性在Spring准备刷新容器钱转杯BeanPostProcessors的时候会设置,如果当前Bean实现了InstantiationAwareBeanPostProcessor则这个就会是true。当三个条件都存在的时候,就会调用实现的InstantiationAwareBeanPostProcessor接口的postProcessBeforeInstantiation方法,然后获取返回的Bean,如果返回的Bean不是null还会调用实现的BeanPostProcessor接口的postProcessAfterInitialization方法,这里用代码说明
protected Object resolveBeforeInstantiation(String beanName, RootBeanDefinition mbd) {
        Object bean = null;
              //条件1
        if (!Boolean.FALSE.equals(mbd.beforeInstantiationResolved)) {
          //条件2跟条件3
            if (!mbd.isSynthetic() && hasInstantiationAwareBeanPostProcessors()) {
                Class<?> targetType = determineTargetType(beanName, mbd);
                if (targetType != null) {
 //调用实现的postProcessBeforeInstantiation方法
                    bean = applyBeanPostProcessorsBeforeInstantiation(targetType, beanName);
                    if (bean != null) {
//调用实现的postProcessAfterInitialization方法
                        bean = applyBeanPostProcessorsAfterInitialization(bean, beanName);
                    }
                }
            }
                  //不满足2或者3的时候就会设置为false
            mbd.beforeInstantiationResolved = (bean != null);
        }
        return bean;
    }

如果上面3个条件其中一个不满足就不会调用实现的方法。默认这里都不会调用的这些BeanPostProcessors的实现方法。然后继续执行后面的doCreateBean方法。

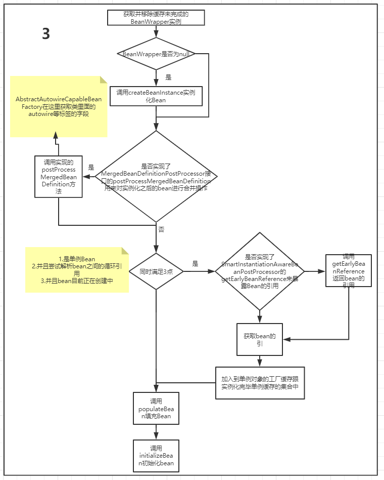
2.1 真正的创建Bean,doCreateBean

image.png
这个代码的实现还是在AbstractAutowireCapableBeanFactory方法中。流程是

  1. 先检查instanceWrapper变量是不是null,这里一般是null,除非当前正在创建的Bean在factoryBeanInstanceCache中存在这个是保存还没创建完成的FactoryBean的集合。
  2. 调用createBeanInstance方法实例化Bean,这个方法在后面会讲解
  3. 如果当前RootBeanDefinition对象还没有调用过实现了的MergedBeanDefinitionPostProcessor接口的方法,则会进行调用
  4. 当满足以下三点 (1)是单例Bean (2)尝试解析bean之间的循环引用 (3)bean目前正在创建中 则会进一步检查是否实现了SmartInstantiationAwareBeanPostProcessor接口如果实现了则调用是实现的getEarlyBeanReference方法
  5. 调用populateBean方法进行属性填充,这里后面会讲解
  6. 调用initializeBean方法对Bean进行初始化,这里后面会讲解
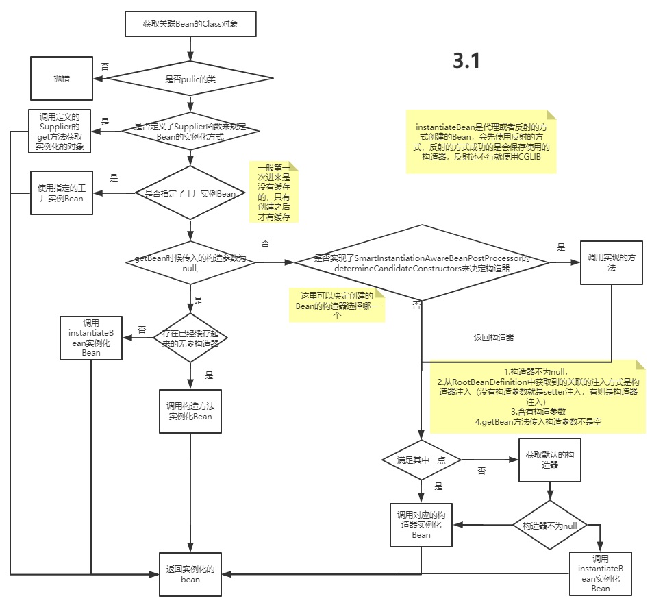
2.1.1 实例化Bean,createBeanInstance

image.png
这里的逻辑稍微有一点复杂,这个流程图已经是简化过后的了。简要根据代码说明一下流程

protected BeanWrapper createBeanInstance(String beanName, RootBeanDefinition mbd, @Nullable Object[] args) {
    //步骤1
    Class<?> beanClass = resolveBeanClass(mbd, beanName);

    if (beanClass != null && !Modifier.isPublic(beanClass.getModifiers()) && !mbd.isNonPublicAccessAllowed()) {
        throw new BeanCreationException(mbd.getResourceDescription(), beanName,
                "Bean class isn't public, and non-public access not allowed: " + beanClass.getName());
    }
    //步骤2
    Supplier<?> instanceSupplier = mbd.getInstanceSupplier();
    if (instanceSupplier != null) {
        return obtainFromSupplier(instanceSupplier, beanName);
    }
    //步骤3
    if (mbd.getFactoryMethodName() != null) {
        return instantiateUsingFactoryMethod(beanName, mbd, args);
    }


    boolean resolved = false;
    boolean autowireNecessary = false;
    if (args == null) {
        synchronized (mbd.constructorArgumentLock) {
            if (mbd.resolvedConstructorOrFactoryMethod != null) {
                resolved = true;
                autowireNecessary = mbd.constructorArgumentsResolved;
            }
        }
    }
    //步骤4.1
    if (resolved) {

        if (autowireNecessary) {
            return autowireConstructor(beanName, mbd, null, null);
        }
        else {

            return instantiateBean(beanName, mbd);
        }
    }

      //步骤4.2
    Constructor<?>[] ctors = determineConstructorsFromBeanPostProcessors(beanClass, beanName);
    if (ctors != null || mbd.getResolvedAutowireMode() == AUTOWIRE_CONSTRUCTOR ||
            mbd.hasConstructorArgumentValues() || !ObjectUtils.isEmpty(args)) {
        return autowireConstructor(beanName, mbd, ctors, args);
    }

    //步骤5
    ctors = mbd.getPreferredConstructors();
    if (ctors != null) {
        return autowireConstructor(beanName, mbd, ctors, null);
    }


    return instantiateBean(beanName, mbd);
}
  1. 先检查Class是否已经关联了,并且对应的修饰符是否是public的
  2. 如果用户定义了Bean实例化的函数,则调用并返回
  3. 如果当前Bean实现了FactoryBean接口则调用对应的FactoryBean接口的getObject方法
  4. 根据getBean时候是否传入构造参数进行处理 4.1 如果没有传入构造参数,则检查是否存在已经缓存的无参构造器,有则使用构造器直接创建,没有就会调用instantiateBean方法先获取实例化的策略默认是CglibSubclassingInstantiationStrategy,然后实例化Bean。最后返回 4.2 如果传入了构造参数,则会先检查是否实现了SmartInstantiationAwareBeanPostProcessor接口,如果实现了会调用determineCandidateConstructors获取返回的候选构造器。4.3 检查4个条件是否满足一个 (1)构造器不为null, (2)从RootBeanDefinition中获取到的关联的注入方式是构造器注入(没有构造参数就是setter注入,有则是构造器注入) (3)含有构造参数 (4)getBean方法传入构造参数不是空 满足其中一个则会调用返回的候选构造器实例化Bean并返回,如果都不满足,则会根据构造参数选则合适的有参构造器然后实例化Bean并返回
  5. 如果上面都没有合适的构造器,则直接使用无参构造器创建并返回Bean。
2.1.2 填充Bean,populateBean

image.png
这里还是根据代码来说一下流程

protected void populateBean(String beanName, RootBeanDefinition mbd, @Nullable BeanWrapper bw) {
    if (bw == null) {
        if (mbd.hasPropertyValues()) {
            throw new BeanCreationException(
                    mbd.getResourceDescription(), beanName, "Cannot apply property values to null instance");
        }
        else {
            // Skip property population phase for null instance.
            return;
        }
    }


    boolean continueWithPropertyPopulation = true;
    //步骤1
    if (!mbd.isSynthetic() && hasInstantiationAwareBeanPostProcessors()) {
        for (BeanPostProcessor bp : getBeanPostProcessors()) {
            if (bp instanceof InstantiationAwareBeanPostProcessor) {
                InstantiationAwareBeanPostProcessor ibp = (InstantiationAwareBeanPostProcessor) bp;
                if (!ibp.postProcessAfterInstantiation(bw.getWrappedInstance(), beanName)) {
                    continueWithPropertyPopulation = false;
                    break;
                }
            }
        }
    }

    if (!continueWithPropertyPopulation) {
        return;
    }
//步骤2--------------------
    PropertyValues pvs = (mbd.hasPropertyValues() ? mbd.getPropertyValues() : null);

    int resolvedAutowireMode = mbd.getResolvedAutowireMode();
    if (resolvedAutowireMode == AUTOWIRE_BY_NAME || resolvedAutowireMode == AUTOWIRE_BY_TYPE) {
        MutablePropertyValues newPvs = new MutablePropertyValues(pvs);
        // Add property values based on autowire by name if applicable.
        if (resolvedAutowireMode == AUTOWIRE_BY_NAME) {
            autowireByName(beanName, mbd, bw, newPvs);
        }
        // Add property values based on autowire by type if applicable.
        if (resolvedAutowireMode == AUTOWIRE_BY_TYPE) {
            autowireByType(beanName, mbd, bw, newPvs);
        }
        pvs = newPvs;
    }

    boolean hasInstAwareBpps = hasInstantiationAwareBeanPostProcessors();
    boolean needsDepCheck = (mbd.getDependencyCheck() != AbstractBeanDefinition.DEPENDENCY_CHECK_NONE);

    PropertyDescriptor[] filteredPds = null;
//步骤3
    if (hasInstAwareBpps) {
        if (pvs == null) {
            pvs = mbd.getPropertyValues();
        }
        for (BeanPostProcessor bp : getBeanPostProcessors()) {
            if (bp instanceof InstantiationAwareBeanPostProcessor) {
                InstantiationAwareBeanPostProcessor ibp = (InstantiationAwareBeanPostProcessor) bp;
                PropertyValues pvsToUse = ibp.postProcessProperties(pvs, bw.getWrappedInstance(), beanName);
                if (pvsToUse == null) {
                    if (filteredPds == null) {
                        filteredPds = filterPropertyDescriptorsForDependencyCheck(bw, mbd.allowCaching);
                    }
                    pvsToUse = ibp.postProcessPropertyValues(pvs, filteredPds, bw.getWrappedInstance(), beanName);
                    if (pvsToUse == null) {
                        return;
                    }
                }
                pvs = pvsToUse;
            }
        }
    }
    if (needsDepCheck) {
        if (filteredPds == null) {
            filteredPds = filterPropertyDescriptorsForDependencyCheck(bw, mbd.allowCaching);
        }
        checkDependencies(beanName, mbd, filteredPds, pvs);
    }
//步骤4
    if (pvs != null) {
        applyPropertyValues(beanName, mbd, bw, pvs);
    }
}
  1. 检查当前Bean是否实现了InstantiationAwareBeanPostProcessor的postProcessAfterInstantiation方法则调用,并结束Bean的填充。
  2. 将按照类型跟按照名称注入的Bean分开,如果注入的Bean还没有实例化的这里会实例化,然后放到PropertyValues对象中。
  3. 如果实现了InstantiationAwareBeanPostProcessor类的postProcessProperties则调用这个方法并获取返回值,如果返回值是null,则有可能是实现了过期的postProcessPropertyValues方法,这里需要进一步调用postProcessPropertyValues方法
  4. 进行参数填充
2.1.3 初始化Bean,initializeBean

image.png
同时这里根据代码跟流程图来说明

  1. 如果Bean实现了BeanNameAware,BeanClassLoaderAware,BeanFactoryAware则调用对应实现的方法
  2. Bean不为null并且bean不是合成的,如果实现了BeanPostProcessor的postProcessBeforeInitialization则会调用实现的postProcessBeforeInitialization方法。在ApplicationContextAwareProcessor类中实现了postProcessBeforeInitialization方法。而这个类会在Spring刷新容器准备beanFactory的时候会加进去,这里就会被调用,而调用里面会检查Bean是不是EnvironmentAware,EmbeddedValueResolverAware,ResourceLoaderAware,ApplicationEventPublisherAware,MessageSourceAware,ApplicationContextAware的实现类。这里就会调用对应的实现方法。代码如下
protected void prepareBeanFactory(ConfigurableListableBeanFactory beanFactory) {
        .......
        beanFactory.addBeanPostProcessor(new ApplicationContextAwareProcessor(this));
        .......
public Object postProcessBeforeInitialization(Object bean, String beanName) throws BeansException {
    if (!(bean instanceof EnvironmentAware || bean instanceof EmbeddedValueResolverAware ||
            bean instanceof ResourceLoaderAware || bean instanceof ApplicationEventPublisherAware ||
            bean instanceof MessageSourceAware || bean instanceof ApplicationContextAware)){
        return bean;
    }

    AccessControlContext acc = null;

    if (System.getSecurityManager() != null) {
        acc = this.applicationContext.getBeanFactory().getAccessControlContext();
    }

    if (acc != null) {
        AccessController.doPrivileged((PrivilegedAction<Object>) () -> {
            invokeAwareInterfaces(bean);
            return null;
        }, acc);
    }
    else {
        invokeAwareInterfaces(bean);
    }

    return bean;
}
  1. 实例化Bean然后,检查是否实现了InitializingBean的afterPropertiesSet方法,如果实现了就会调用
  2. Bean不为null并且bean不是合成的,如果实现了BeanPostProcessor的postProcessBeforeInitialization则会调用实现的postProcessAfterInitialization方法。
    到此创建Bean 的流程就没了,剩下的就是容器销毁的时候的了

3. destroy 方法跟销毁 Bean

Bean在创建完毕之后会检查用户是否指定了destroyMethodName以及是否实现了DestructionAwareBeanPostProcessor接口的requiresDestruction方法,如果指定了会记录下来保存在DisposableBeanAdapter对象中并保存在bean的disposableBeans属性中。代码在AbstractBeanFactory的registerDisposableBeanIfNecessary中

protected void registerDisposableBeanIfNecessary(String beanName, Object bean, RootBeanDefinition mbd) {
      ......
            registerDisposableBean(beanName,
                    new DisposableBeanAdapter(bean, beanName, mbd, getBeanPostProcessors(), acc));
        ......
}

public DisposableBeanAdapter(Object bean, String beanName, RootBeanDefinition beanDefinition,
        List<BeanPostProcessor> postProcessors, @Nullable AccessControlContext acc) {
      .......
    String destroyMethodName = inferDestroyMethodIfNecessary(bean, beanDefinition);
    if (destroyMethodName != null && !(this.invokeDisposableBean && "destroy".equals(destroyMethodName)) &&
            !beanDefinition.isExternallyManagedDestroyMethod(destroyMethodName)) {
        ......
        this.destroyMethod = destroyMethod;
    }
    this.beanPostProcessors = filterPostProcessors(postProcessors, bean);
}

在销毁Bean的时候最后都会调用AbstractAutowireCapableBeanFactory的destroyBean方法。

public void destroyBean(Object existingBean) {
    new DisposableBeanAdapter(existingBean, getBeanPostProcessors(), getAccessControlContext()).destroy();
}

这里是创建一个DisposableBeanAdapter对象,这个对象实现了Runnable接口,在实现的run方法中会调用实现的DisposableBean接口的destroy方法。并且在创建DisposableBeanAdapter对象的时候会根据传入的bean是否实现了DisposableBean接口来设置invokeDisposableBean变量,这个变量表实有没有实现DisposableBean接口

public DisposableBeanAdapter(Object bean, List<BeanPostProcessor> postProcessors, AccessControlContext acc) {
    Assert.notNull(bean, "Disposable bean must not be null");
    this.bean = bean;
    this.beanName = bean.getClass().getName();
      //根据传入的bean是否实现了`DisposableBean`接口来设置`invokeDisposableBean`变量
    this.invokeDisposableBean = (this.bean instanceof DisposableBean);
    this.nonPublicAccessAllowed = true;
    this.acc = acc;
    this.beanPostProcessors = filterPostProcessors(postProcessors, bean);
}

public void destroy() {
    ......
//根据invokeDisposableBean决定是否调用destroy方法
    if (this.invokeDisposableBean) {
        if (logger.isTraceEnabled()) {
            logger.trace("Invoking destroy() on bean with name '" + this.beanName + "'");
        }
        try {
            if (System.getSecurityManager() != null) {
                AccessController.doPrivileged((PrivilegedExceptionAction<Object>) () -> {
                    ((DisposableBean) this.bean).destroy();
                    return null;
                }, this.acc);
            }
            else {
                ((DisposableBean) this.bean).destroy();
            }
        }
        catch (Throwable ex) {
            String msg = "Invocation of destroy method failed on bean with name '" + this.beanName + "'";
            if (logger.isDebugEnabled()) {
                logger.warn(msg, ex);
            }
            else {
                logger.warn(msg + ": " + ex);
            }
        }
    }
......
}

4. 总结

最后来一个大的流程
image.png

实例化前的准备阶段

image.png

实例化前

image.png

实例化后

image.png

初始化前

image.png

初始化之后和销毁